本文目录一览:
- 1、今天沈阳天气怎么样
- 2、沈阳一个月的天气预报
- 3、沈阳天气穿什么衣服
- 4、沈阳市今天天气预报
- 5、今晚沈阳天气?
今天沈阳天气怎么样
1、沈阳今天天气不太好,出现过大暴雨,但目前已经停止下雨。以下是详细情况:天气状况:今天沈阳出现了大暴雨天气,这种天气通常伴随着强降雨和可能的风暴,对出行和生活都会造成一定影响。当前情况:虽然之前有大暴雨,但现在雨已经停了。不过,由于暴雨可能带来的积水、路滑等问题,出行时仍需注意安全。
2、沈阳天气 今天:温度18℃ - 31℃。白天:晴间多云,夜间:晴。南风3级转2-3级 明天:温度22℃ - 30℃。白天:晴间多云,夜间:多云。

3、沈阳今天上午的天气情况如下:今天上午,沈阳天空细雨纷飞,随着气温的逐渐下降,雨滴不时凝结成细微的冰晶,形成了雨夹雪的景象。气温在零下1摄氏度到8摄氏度之间,微风吹拂,带来丝丝寒意。明天将是多云的天气,气温将进一步下降,最低温度达到零下3摄氏度,最高温度回升至10摄氏度,风力依旧较小。
沈阳一个月的天气预报
沈阳市的天气预报: 预计未来几天,沈阳市以晴或多云为主,偶有阵雨。城区主要降水时段在周日上午。 白天气温变化不大,市区最高气温将保持在14℃左右,体感不会太凉。 下周初,沈城天气形势还将继续保持稳定,市区白天最高气温在13到16℃,但早晨的最低气温相对偏低,在-2到2℃。

早上好!以下是沈阳的天气预报: 今天是周六,预计最高温度为22摄氏度,最低温度为6摄氏度,天气状况为多云转阵雨,风向为西南,风力为3-4级。 明天是周日,预计最高温度为14摄氏度,最低温度为4摄氏度,天气状况为小雨转多云,风向为西北,风力为3-4级。
沈阳这段时间早晚温差还是很大的,建议来沈阳最好带件外套,中午还可以,比较舒适。

明天的沈阳天气预报如下:白天,沈阳将出现多云的天气,气温较高,预计最高温度将达到28℃。微风会陪伴你,西南风的风力大约在3-4级,为你的出行带来些许凉爽。这样的气候条件适合户外活动,但请注意防晒和适当调整衣物。到了夜间,天空会转为晴朗,温度有所下降,最低气温预计为19℃。
年02月10日,沈阳天气-11~5℃, 中度污染 ,东南风2级。白天沈阳 晴转霾,最高气温5℃, 最低气温-11℃。风的方面,白天到夜间,本地有东南风 2级, 相对湿度58%,紫外线中等 ,空气质量188。
沈阳天气穿什么衣服
沈阳当前穿衣服需结合实时气温与天气状况,一般建议以轻便透气的夏装为主,早晚可备薄外套。气温与着装建议 白天(15-28℃左右): 建议穿短袖T恤、短裤、短裙、薄款连衣裙等轻便透气的衣物,搭配凉鞋、帆布鞋等透气鞋履。 若遇晴天阳光强烈,可佩戴遮阳帽、墨镜,携带防晒霜。
春季:春季沈阳的天气逐渐回暖,但仍有可能出现寒流。建议穿着轻便的外套和T恤,同时携带一件薄毛衣或轻便夹克以备不时之需。夏季:夏季沈阳炎热,可以选择短袖衬衫、短裤、裙子等清凉透气的衣物,同时携带防晒霜和遮阳帽,以防紫外线。秋季:秋季沈阳天气转凉,早晚温差较大。
在沈阳的10-15度气温下,幼儿园小朋友们应该穿着长袖T恤、薄型卫衣或柔软的羊毛衫来保持温暖。在这个温度区间,一件由棉质或涤纶材质制成的运动夹克,或者一件轻薄的棉服,能够为小朋友们提供额外的保暖。
沈阳市今天天气预报
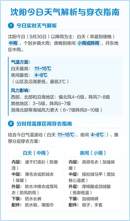
1、标题:沈阳市今天天气预报 摘要:据辽宁省气象台预报,今天沈阳地区将迎来一场明显的中雨,主要影响时段为今天午后至明天中午。此次降雨量较大,西部地区雨量更明显。受降雨影响,今天气温较低,最高气温仅为17℃,外出时需注意携带雨具并注意交通安全。预计雨后北风加大,明天天气逐渐转晴,但温度会下降,最低气温可达5℃左右。
2、早上好!以下是沈阳的天气预报: 今天是周六,预计最高温度为22摄氏度,最低温度为6摄氏度,天气状况为多云转阵雨,风向为西南,风力为3-4级。 明天是周日,预计最高温度为14摄氏度,最低温度为4摄氏度,天气状况为小雨转多云,风向为西北,风力为3-4级。
3、沈阳市今天天气预报最新:天气状况:多云。温度范围:最高气温预计为30℃左右,最低气温约为24℃。风向风力:东南风,风力较为温和,预计为2~3级。空气质量:根据近期数据,沈阳市的空气质量预计为优或良,空气质量指数较低,适合户外活动。
今晚沈阳天气?
实时:7°C 晴 西南风小于3级 湿度:80%今天(周一) 2 / 20°C晴 明天(周二) 8 / 22°C晴转多云 后天(周三) 1 / 23°C多云转晴 10月3日沈阳 晴 西南风小于3级,气温2~20度。10月4日 晴转多云 气温8~23度10月5日 多云转晴 气温1~22度 望采纳没有雨。
沈阳这段时间早晚温差还是很大的,建议来沈阳最好带件外套,中午还可以,比较舒适。
沈阳九号的天气预报:今天,沈阳地区可能会出现雷阵雨,气温在27℃到15℃之间波动。 沈阳十号的天气预报:明天,沈阳将继续迎来雷阵雨,随后可能转为阵雨,气温约为25℃到15℃左右。 沈阳十一号的天气预报:后天,沈阳天空将逐渐放晴,出现多云天气,气温将回升至24℃到14℃。
小雨转雨夹雪 -1℃~8℃ 微风 2007-11-10 多云 -3℃~10℃ 微风 2007-11-11 晴 -3℃~10℃ 微风 穿衣指数: 凉 气温较低,建议着厚外套加毛衣等春秋服装。
对出行和生活都会造成一定影响。当前情况:虽然之前有大暴雨,但现在雨已经停了。不过,由于暴雨可能带来的积水、路滑等问题,出行时仍需注意安全。综上所述,虽然目前雨已经停了,但考虑到之前的大暴雨,今天沈阳的天气仍然可以认为是不太好。建议市民朋友们在出行时做好相应的防范措施,确保安全。
标题:沈阳市今天天气预报 摘要:据辽宁省气象台预报,今天沈阳地区将迎来一场明显的中雨,主要影响时段为今天午后至明天中午。此次降雨量较大,西部地区雨量更明显。受降雨影响,今天气温较低,最高气温仅为17℃,外出时需注意携带雨具并注意交通安全。